Youโre not running Meta ads anymore – Metaโs Andromeda is running them for you.
Once upon a time, running ads on Meta meant stacking interests, tweaking demographics, and hoping the right people saw your campaign. Then came Advantage+, where automation started taking over letting Metaโs system do more of the heavy lifting.
Now, weโre stepping into Metaโs biggest transformation yet: Meta Andromeda, the new AI engine thatโs changing how ads are delivered, optimized, and experienced across Metaโs platforms.
Think of Meta Andromeda as Metaโs brain for ads. Instead of relying on preset targeting, it now scans tens of millions of ads in milliseconds and picks the best ones for each person before they even start scrolling.
It doesnโt just know who people are; it understands what theyโre doing, what theyโre into, and what might catch their eye right now. Itโs like moving from guessing what works to knowing it powered by patterns across billions of data points.
So why should marketers care? Because even the smartest automation is only as good as the signals it receives. The richer and cleaner your data, the stronger Meta Andromeda performs.
Youโve probably realized this isnโt your typical automation update, it’s a whole new brain running the show. So before you wonder how deep this rabbit hole goes, letโs meet the star of the story: Meta Andromeda itself.
What is Meta Andromeda?
Meta Andromeda is AI-powered ad retrieval system, the part of the system that decides which ads even get a shot before theyโre ranked and shown to users.ย
So, what is an ad retrieval system? (It’s going to be a bit techy, I’ll try to explain as simple as I can)
An ad retrieval system uses machine learning technology to shortlist or narrow down into small, relevant set of ads from a large pool of ads. And it happens majorly in two stages.
Let me break it down, in a more simpler way,
Think of an ad retrieval system like a big filtering machine used by Meta to decide which ads your users see.
So in the retrieval stage, the ad retrieval system quickly pick a few thousand ads that might interest your users. It uses information like:
- What your users have searched for or watched before
- What kind of people clicked on certain ads
- Your targeting rules (like โshow this ad to people aged 25โ35 who like fitnessโ)
So, this step is all about finding ads that are roughly relevant to your users and filtering out the rest.
Now, in the ranking stage, the ad system looks deeper and ranks them; deciding which ones are most relevant and most likely to make your users click or engage. It uses machine learning to predict which ads youโll like best based on your past behavior and patterns.
Meta Andromeda gets smarter over time. It constantly learns from actions like comments, clicks, and saves, refining its predictions so that the ads people see actually matter to them. It works best when fed rich first-party data. The better your signals, the sharper Meta Andromedaโs predictions, and the higher the chance your ads hit the right people.
Meta Andromeda doesnโt just automate ad delivery; it supercharges it, making the whole process smarter, faster, and more personal.
Now that youโve met Meta Andromeda. Metaโs AI brain for ads, letโs pop the hood and see how it actually runs the machine. Spoiler: itโs terrifyingly efficient.

How Meta Andromeda Works?
Behind every ad you see, Meta Andromeda is quietly running the show. It doesnโt care what people say they like; it watches what they actually do. Every scroll, click, save, or interaction feeds its predictions, helping it pick the best ads for each person from millions of possibilities in milliseconds.
Meta Andromeda works in three main stages:
1. Retrieval Stage
This is where Meta Andromeda narrows down the massive pool of ads to a smaller set of the most relevant candidates. It looks at:
- User behavior – what someone is scrolling, clicking, or engaging with
- Creative and ad features – the content, format, and type of ad
- Historical outcomes – which ads worked well for similar users
All of this information is turned into dense feature representations, like a compact โprofileโ of whatโs likely to resonate. Meta Andromedaโs deep learning model and hierarchical indexing system then sift through tens of millions of ads, pulling just a few thousand of the best candidates for the next stage. Meta reports this improves retrieval recall by +6% and boosts ad quality by +8% on selected segments.
Technically, this happens lightning-fast thanks to Metaโs custom hardware, including NVIDIA Grace Hopper GPUs and MTIA accelerators. Think of it like a VIP bouncer letting only the most promising ads past the velvet rope.
2. Ranking Stage
Once the shortlist is ready, Andromeda ranks the ads to predict which ones are most likely to engage, convert, or hit your campaign goals. It considers:
- User behavior: clicks, scrolls, saves
- Ad quality: creative, relevance, format
- Campaign objectives: what you actually want the ad to achieve
This is where Andromeda decides which ad gets top placement in front of the right audience.
3. Delivery & Optimization
Finally, the ads are delivered instantly. But Andromeda doesnโt stop there. It continuously learns from each interaction, every scroll, click, or save, so that future predictions are smarter, and campaigns get better every day.
Andromeda turns billions of signals into real-time, high-quality ad decisions, making automation not just fast, but intelligent and precise.
Cool, right? But hereโs the question: why now? Why did Meta rebuild its entire ad delivery logic around AI? Letโs rewind for a second to understand what pushed this shift.
Why the Shift to AI-Led Retrieval?
The Old World: Manual Targeting & Heuristics
Meta’s ad system relied heavily on manual targeting and rule-based logic. Advertisers had to define specific audiences, set budgets, and choose placements. While this approach worked to some extent, it had significant limitations:
- Slow Optimization: Adjusting campaigns based on performance data was a time-consuming process.
- Fragmented Systems: Different components of the ad system operated in isolation, making it challenging to optimize the entire process holistically.
- Limited Personalization: The system could only apply limited personalization, relying on isolated model stages and numerous rule-based heuristics to manage the vast number of ads.
These constraints hindered the ability to deliver highly personalized and timely ad experiences to users.
The New World: Personalization at Scale with Advantage+ & GenAI
With the introduction of Advantage+, Meta automated key aspects of ad campaigns, such as audience targeting, budget allocation, and creative testing. This automation led to a significant increase in the volume and diversity of ad creatives.
For instance, advertisers who adopted Advantage+ creative tools saw a 22% increase in Return on Ad Spend (ROAS), and those utilizing image generation experienced a 7% boost in conversions.
Simultaneously, Generative AI (GenAI) tools enabled advertisers to create over 15 million ads in a single month, further expanding the pool of available ad creatives.
However, this explosion in ad volume posed a new challenge: how to efficiently and effectively retrieve the most relevant ads from millions of candidates in real time.
Enter Meta Andromeda: AI-Powered Ad Retrieval System
To address this challenge, Meta introduced Andromeda, a next-generation AI engine designed to revolutionize ad retrieval. Unlike traditional systems that struggled with the increased volume and complexity of ads, Meta Andromeda employs advanced machine learning techniques to:
- Process Billions of Data Signals: Meta Andromeda analyzes user behavior, ad features, and historical outcomes to predict which ads will resonate with individual users.
- Utilize Deep Neural Networks: The system leverages custom-designed deep neural networks optimized for Metaโs hardware, including the NVIDIA Grace Hopper Superchip, to efficiently handle large-scale computations.
- Implement Hierarchical Indexing: Ads are organized into a hierarchical index, allowing Meta Andromeda to quickly identify and retrieve the most relevant candidates from a vast pool.
These innovations enable Meta Andromeda to deliver personalized ad experiences at scale, ensuring that users see the most relevant ads in real time.
So now that you know why Meta Andromeda exists, letโs talk about what it actually means for you, the performance marketer. Because under all that tech, this update is really about making your job faster, easier, and more profitable.
Why Meta Andromeda Matters for Performance Marketers
Hereโs where things get exciting: Meta Andromeda isnโt just another AI update; itโs essentially the new operating system for how your ads perform. Every performance marketerโs dream is to spend less time tweaking dashboards and more time on the stuff that actually moves the needle. Thatโs exactly what Meta Andromeda delivers.
Less Manual Work, More Efficiency
With Meta Andromeda, you donโt need to constantly adjust bids, test dozens of audiences, or manage endless ad sets. The AI automatically handles audience targeting, bid adjustments, and delivery optimization in real time. This frees you up to focus on higher-level tasks like campaign strategy, signal engineering, and creative testing, the areas that truly drive results.
Ads That Understand Your Audience
Meta Andromeda watches what users actually do, clicks, views, scrolls, and more to predict whoโs most likely to engage or convert. It doesnโt rely on broad audience segments or guesswork. By matching the right ad to the right person at the right moment, it drives higher relevance, better engagement, and stronger conversions without needing multiple retargeting campaigns.
Personalized Matching = Better Results
At its core, Meta Andromedaโs smart retrieval ensures that better candidate ads reach the right users, which directly translates to improved outcomes. Meta reports measurable lifts in both recall and ad quality for selected segments. In plain terms: your ads hit the right audience more often, which means stronger campaign performance.ย
Real-Time Learning for Faster Optimization
Meta Andromeda continuously learns from user actions. If an ad stops performing, the system quickly adjusts targeting and delivery to restore performance and maintain ROAS stability. Campaign updates happen instantly, not days later.
Compounding Advantage
The more you feed Meta Andromeda clean first-party data and test a variety of creatives, the smarter it gets. Advertisers who do this let Andromeda uncover more winning ad combinations without increasing budgets, creating a compounding advantage over time. Essentially, better inputs = better outputs, consistently.ย
Scale Without Losing Control
Even when you increase your budget or expand campaigns, Meta Andromeda ensures ads reach more people without sacrificing performance. Conversions and ROAS remain stable, while your team focuses on signal quality and creative testing instead of manual optimization.
At this point, youโre probably thinking, โCool, AI magic, but what do I actually do with it?โ Fair question. Letโs turn all that theory into a tactical playbook you can run right now.
Advantage+ Playbook – Tactical Tips for Marketers
Metaโs Advantage+ suite is designed to scale your campaigns automatically, but the real magic happens when you feed it high-quality signals and diverse creative options. Hereโs how to make the most of it:

1. Advantage+ Sales Campaigns
When running a sales campaign, use the streamlined Advantage+ setup. Let Meta handle audience exploration and placement optimization, while you focus on providing:
- Clear campaign objectives (what counts as a conversion for you)
- High-quality conversion signals (clean, accurate first-party data like clicks, purchases, signups)
This approach maximizes the pool of eligible ads for Meta Andromeda to work with, letting the system retrieve the best-performing candidates automatically.
2. Advantage+ Creative
Diversification is key. Ship multiple creative angles, for example:
- Problem/Solution
- User-Generated Content (UGC) / Testimonials
- Offer-led messaging
- Product demos
Vary the formats and lengths too: Reels, carousels, static images; short 6โ10 second clips, longer 15-second versions.
Why this matters: Meta Andromeda performs better when it has richer options to choose from. More creative variety = better candidate ads to retrieve = higher relevance for your audience.
Automation will only get you so far. If you really want to unlock Meta Andromedaโs full power, youโve got to feed it smarter, not just more. Thatโs where signal engineering comes in.
Signal Engineering: Make Advantage+ & Meta Andromeda Smarter
If Advantage+ is your automation engine and Meta Andromeda is the brain, signal engineering is the fuel that powers them. The cleaner, richer, and more structured your data, the smarter your AI-driven ad system performs.
The 1PD Signal Ladder
To make the most of Metaโs AI-powered automation, follow a step-by-step approach to first-party data (1PD) management:
- Capture โ Collect every meaningful user interaction on your site or app: clicks, views, add-to-carts, purchases, signups.
- Validate โ Clean the data: remove duplicates, fix schema issues, ensure events are consistent. Accuracy here prevents errors from propagating downstream.
- Enrich โ Add more context to events: product IDs, inventory status, margins, or any custom parameters that improve targeting. Include consent signals to remain compliant.
- Resolve IDs โ Link anonymous browser or app sessions to user identities where possible, creating a unified profile that Meta Andromeda can understand.
- Map & Transport via CAPI โ Send your structured signals to Meta using the Conversions API, ensuring real-time delivery and robust tracking even in privacy-first environments.
- Feedback & Iterate Weekly โ Regularly review performance, refine tracking, and fix errors. This continuous improvement loop ensures your AI models are always working with the best possible inputs.
Key E-Commerce Events to Prioritize
Not all events are created equal. Focus on these core e-commerce actions first:
- ViewContent โ Understand product interest.
- AddToCart โ Track purchase intent.
- InitiateCheckout โ Identify high-intent buyers.
- Purchase โ Capture final conversion data, including value and currency.
- Post-Purchase Events โ Track repeat interactions for lifetime value (LTV) modeling.
QA Metrics to Monitor
To ensure your signals are doing their job, keep an eye on:
- Match Rate โ How many of your events are successfully matched to Meta users?
- Invalid Parameter % โ The proportion of events that fail due to bad formatting or missing fields.
- Event/Value Accuracy โ Verify that values (like purchase amount) are accurate within ยฑ1%.
- Catalog Coverage โ Ensure your product catalog is mapped correctly to all relevant events for better creative matching.
Why This Matters
Signal engineering isnโt just a technical task; it’s the lever that amplifies Advantage+ and Meta Andromeda. Clean, enriched, and well-structured data:
- Improves ad candidate quality for Meta Andromeda to retrieve.
- Boosts personalized targeting, so your ads reach the people most likely to convert.
- Reduces wasted spend by ensuring automation is working with the right inputs.
Think of signals like the ingredients for a recipe. No matter how powerful your oven (Meta Andromeda) or chef (Advantage+) is, if the ingredients arenโt high-quality and properly prepared, the final dish wonโt be great.ย
Feed it right, and your campaigns will perform smarter, faster, and more efficiently.
Alright, youโve mastered the science behind signals. Time to make it real. Hereโs a simple, step-by-step plan to get your Meta Andromeda engine trained, tuned, and running in just six weeks.
Minimum Viable Meta Andromeda Plan – 6 Weeks to Smarter Campaigns
If youโre ready to put Advantage+ and Meta Andromeda to work, hereโs a practical 6-week plan to get up and running while building a foundation for long-term success.
Weeks 1โ2: Audit & Clean Your Signals
Start by auditing your Pixel and Conversions API (CAPI) setup. Make sure:
- Duplicate events are removed
- User IDs are resolved properly
- Event tracking is accurate and complete
Build an Event Quality dashboard to monitor match rates, invalid parameters, and event/value accuracy. This gives you a clear view of your data health because Meta Andromeda can only perform well if the signals it receives are clean.ย
Weeks 3โ4: Expand Advantage+ with Diverse Creatives
Once your signals are solid, start feeding Meta Andromeda richer options:
- Launch 3โ5 distinct creative angles (problem/solution, UGC/testimonial, offer-led, demo)
- Test 2 lengths per angle (short 6โ10s, longer 15s)
- Keep one manual holdout for comparison
This creative diversity gives Meta Andromeda more candidates to retrieve, improving personalization and engagement.
Weeks 5โ6: Optimize & Scale
By this stage, youโll have enough data to retire underperforming creatives and scale winners. Add more post-purchase or churn signals to improve lifetime value (LTV) modeling and create LTV cohorts for smarter targeting.
Finally, review retrieval-sensitive metrics, weekly match rates, event accuracy, and creative performance to keep your campaigns optimized and ensure Meta Andromeda continues to deliver maximum results.
Youโve got the roadmap now, letโs zoom in on the how. If you want Meta Andromeda to really learn what good looks like, it starts with understanding (and sending) the right signals.
How to Train Meta Andromeda using Signal Engineering
Feed clean, rich first-party signals โ Meta Andromeda learns faster โ your ads get shown to the right people more often. Below is a clear, human-first guide (with the tech bits you actually need).

First-party data – what it is and why it matters
First-party data (1PD) = the customer and event data you collect directly (website events, app events, CRM, PoS, email lists). Itโs gold because itโs accurate, timely, and tied to real business outcomes, exactly the kind of input modern ad engines (like Meta Andromeda) need to learn what matters.
Why focus on 1PD? Third-party signals are shrinking (privacy + browser limits). The algorithm needs your clean interactions to predict who will buy, not guesswork.
What are 1PD signals?
Signals are the events and attributes you send into Metaโs stack. Examples you should track and standardize:
- Page/product actions: ViewContent, AddToCart, InitiateCheckout, Purchase (include value + currency).
- Engagement signals: clicks, video views, saves, UGC interactions.
- Identity & context: email (hashed), phone (hashed), user_id, session_id, device.
- Product metadata: content_ids, content_type, product category, SKU, margin, and inventory status.
- Business signals: coupon used, subscription status, LTV cohort, refund/churn events.
Capturing these as structured events (not free text) is the starting point of signal engineering.
Signal Engineering
Think of signal engineering as turning raw clicks into chef-ready ingredients for Meta Andromeda. Hereโs a practical ladder you can apply:
- Capture – instrument everything meaningful (see the event list above). Use both browser pixel and server-side CAPI to avoid losses.
- Validate – dedupe events, enforce schemas, normalize field names, and reject malformed events early. This prevents โgarbage in โ garbage out.โ
- Enrich – attach business context: product margin, inventory, AOV bucket, customer tier, campaign id, consent flags. These extra parameters become high-value features for the model.
- Resolve IDs – unify identity across touchpoints (cookie/session โ hashed email / CRM id) so events map to the same person where possible.
- Map & Transport (CAPI) – map your validated, enriched events to Metaโs standard parameters and send them via Conversions API for reliable delivery and higher event-match quality. (Server coverage and clean CAPI significantly improve the algorithmโs usable signal.)
- Feedback loop & iterate weekly – review match rate, invalid param %, event/value accuracy, and catalog coverage; fix gaps and re-deploy. Signal ops is continuous, not one-and-done.
Why each step matters (quick tech context): Meta Andromeda ingests dense feature vectors the more accurate and contextual those vectors are, the better the retrieval model can pick high-quality candidate ads.
Tactical mapping (e-commerce quick example)
When sending a Purchase event, include:
- event_name: Purchase
- value (number), currency (ISO code)
- contents: array of {id: SKU, quantity: n, item_price: x}
- content_ids (array), content_type (e.g., product)
- hashed email/phone / external_id if available
This level of detail powers both retargeting and high-fidelity LTV modeling. Use similar structured payloads for AddToCart and InitiateCheckout.
QA metrics to watch
- Match rate / Event Match Quality (EMQ) – percent of events Meta can tie to a user.
- Invalid param % – malformed or rejected events.
- Event/value accuracy – verify value matches order totals (ยฑ1%).
- Catalog coverage – percent of SKUs mapped to catalog IDs.
Improving these metrics directly improves the quality of signals Meta Andromeda trains on.
How these signals train Meta Andromeda (plain language)
Meta Andromeda doesnโt learn from a single โpurchaseโ flag alone. It builds dense features from behavior (what people do), creative signals (what the ad is), and business context (price, margin, inventory). Better, cleaner features better candidate retrieval, higher recall, and ad quality when the system picks winners.
Meta reports measurable retrieval improvements from this next-gen approach (+6% recall and +8% ad quality on selected segments). That uplift is exactly what clean signal engineering helps you capture.ย
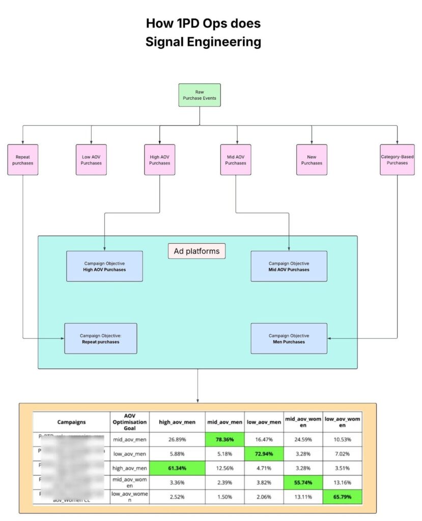
MNMLST – a practical case study
What MNMLST did: they moved beyond Shopifyโs default CAPI setup and implemented a 1PD Ops approach, creating custom conversion events (AOV categories, male/female buckets), improving event match quality, and training the algorithm on business-specific goals.ย
Result: clear wins in optimization and a reported ~117% increase in revenue before vs after their 1PD Ops changes. The key move was aligning events to the business outcome the campaigns actually wanted to drive.
How does that tie to Advantage+ & Meta Andromeda?
- MNMLST trained the algorithm with clearer, business-aligned signals. Now imagine coupling that with Advantage+ creative variety (multiple angles, lengths, formats). Advantage+ increases the pool of creative candidates, and Meta Andromeda retrieves the best candidates because MNMLSTโs signals tell it exactly which behaviors indicate high-value customers.
- Clean signals + diverse creatives = stronger retrieval + better performance (this is the same pattern MNMLST used on the data side, applied across creatives and placements).
So, youโre probably wondering how I actually make all of this work without losing my mind (or data)? Thatโs where your secret weapon comes in: 1PD Ops
The Best Tool To Train Meta Andromedaย – 1PD Ops
Think of 1PD Ops as the fuel station for Meta Andromeda, the place where high-quality, first-party signals (1PD) get cleaned, organized, and polished so Meta Andromeda can actually work its magic.
Without it, youโre basically handing the AI a messy pile of signals and hoping it figures things out, spoiler alert: it wonโt.
1PD Ops captures every real user action, clicks, scrolls, sign-ups, and purchases in real time, organizes it, and makes sure everything stays privacy-compliant (GDPR, CCPA, HIPAA). That means the data going into Meta Andromeda is clean, reliable, and ready to drive smart decisions.
Meanwhile, Meta Andromeda takes that gold-standard data and decides: which ads to show, when to show them, and to whom. Itโs like pairing a brilliant strategist with a flawless operations team: one thinks, the other executes, and together, your campaigns perform like clockwork.
Hereโs what this dream team lets you do:
- Build smarter audience segments: Verified first-party data means your segments arenโt just guesses; they actually represent real user intent.
- Deliver hyper-personalized ads: Across Facebook, Instagram, and Threads, ads feel like they were designed for each user individually.
- Maximize conversions and ROAS: Clean data feeding precise AI ensures every campaign dollar works harder and smarter, turning spend into measurable results.
1PD + Meta Andromeda is the ultimate performance combo: reliable data feeds the AI so it can make better ad decisions. It takes you from constantly reacting to reports to confidently growing your campaigns, knowing every data point is being used correctly.
Congrats, you now know what really powers AI-driven ad targeting and why sending the right signals isnโt optional, it’s mission-critical.
Now itโs time to wrap things up and actually put this into action.
Conclusion
Meta Andromeda isnโt just another algorithm update; it’s the AI engine rewriting the rules of advertising. It takes the guesswork out of targeting, turning billions of signals into real-time, hyper-personalized campaigns.
The magic, of course, only happens if you feed it the right signals: clean, structured, first-party data that Meta Andromeda can actually trust. Thatโs where smart signal engineering and tools like 1PD Ops come in, making sure your AI has the fuel it needs to deliver results. Together, they transform campaigns from reactive guesswork to proactive optimization.
But hereโs the thing: understanding it isnโt enough. You have to act, start feeding Meta Andromeda the right 1PD signals and let AI do the heavy lifting. Itโs not just about keeping up with trends, it’s about staying ahead, boosting ROAS, and owning your ad performance.ย
Stop throwing spaghetti at the wall. Book a slot and get crystal-clear on what signals your AI actually wants and yes, it comes with a 14-day free trial. First come, first served, because we donโt do second chances.
So, roll up your sleeves, embrace signal-driven marketing, and turn Meta Andromeda into your ultimate growth partner.
